网站首页
关于我们
企业文化
团队历程
公司文化
核心架构
新闻资讯
公司新闻
行业动态
主营业务
安全服务
安全教育
安全研发
安全运营
校企合作
基地建设
CEAEC人才培养体系
课程体系
评估体系
实战体系
校企合作
专业建设
双师建设
产学研基地建设
基地赋能
合作伙伴
线上课程
人才招聘
联系我们
安全服务
安全教育
安全研发
安全运营
校企合作
基地建设
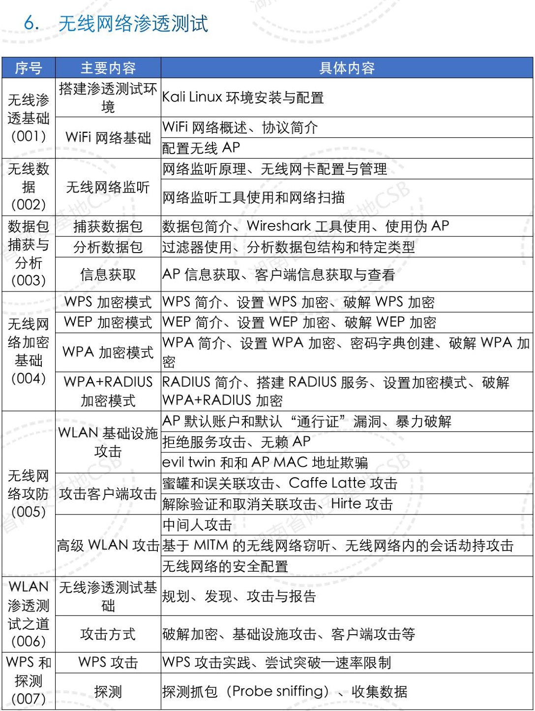
无线网络渗透测试
来源:
湖南省网安基地科技有限公司
日期:
2020-10-15 11:44:12
点击:
1343
属于:
安全教育
上一:
网络安全应急响应
下一:
网络安全蓝军培训
友情链接
凯力安全
关于我们
企业文化
团队历程
公司文化
核心架构
新闻资讯
公司新闻
行业动态
主营业务
安全服务
安全教育
安全研发
安全运营
校企合作
CEAEC人才培养体系
课程体系
评估体系
实战体系
校企合作
专业建设
双师建设
产学研基地建设
基地赋能
合作伙伴
联系人:
熊总
邮件:
xiongyong@cybersecbase.com
地址:
湖南省长沙市芙蓉区IFS国金中心T1写字楼3506室
微信扫描关注我们:
技术支持:
三好网络
湖南省网安基地科技有限公司
版权所有
湘ICP备2020018162号